遊戯王真デュエルモンスターズ~封印されし記憶~のポケットステーションで強力なカードを入手するためのツール:チートリモコンを製作した。
今回はチートリモコンのハードウェアを解説する。
<チートリモコン作ってみたシリーズ>
・概要編
・ハードウェア編 ←いまここ
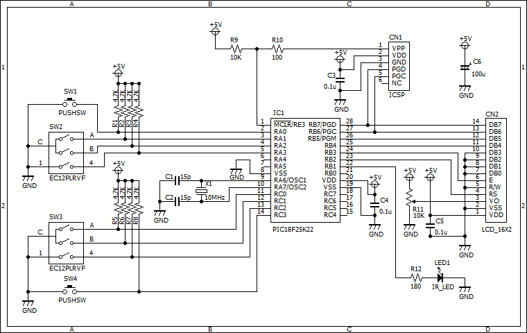
さっそく、回路図を紹介する。

- IC1が本基板の心臓部であるPICマイコン。型番はPIC18F25K22だが、これは当時コスパ最強だったから選んだもので、現在は値上げや品薄の影響があるため、他のマイコンを使用してもいい。
- SW1~4が操作関係で、SW2~3は押しボタン付きロータリーエンコーダーを使用。PIC18F25K22はポートB以外内部プルアップがないので、R1~8を使用してプルアップしている。本当はチャタリング防止のローパスフィルターを入れたかったが、スペースと見た目の関係で使用していない。
- X1は10MHzの水晶発振子で、マイコンの内部PLLにより4倍の40MHzにして使用する。4~8MHzでも使えなくはないが、クロックを高くした方が処理時間の影響を受けにくい。
- CN1はマイコン書き込み用のICSPアダプタ。5年ぐらい前に製作したため、以前の記事で書いた通り、使い方を若干間違えている。
- CN2はLCDコネクタ。LCDはよくあるHD44780互換のものを使用している。R/Wピンを0固定(書き込み専用)にしているため問題ないが、読み込みを使用する場合、DB0~3をGNDにするのはNGなので注意。
- LED1が赤外線LED。約20mA流れるように設計している。
- C6は電源安定用のコンデンサだが、電池運用のため使用していない。
部品表は以下の通り。一応、全て秋月電子で入手できるように部品を選んでみた。
| 記号 | 型番、部品名 | 数量 | 備考 |
| IC1 | PIC18F25K22 | 1 |
28ピンPICマイコンならどれでもOK ICソケットを使用 |
| R9 | 抵抗 10kΩ | 1 |
MCLRピンのプルアップ用 なくても大丈夫 |
| CN1 | ICSPコネクタ | 1 | 1x40のピンヘッダを折って使用 |
| LCD1 | キャラクタLCD 16x2 | 1 | HD44780互換 |
| CN2~3 | LCDコネクタ | 1 | 2x7のピンソケットと1x5のピンソケットを使用(1x5はLCDの右側に使用) |
| R11 | 半固定抵抗 10kΩ | 1 | LCDのコントラスト調整用 |
| SW1,4 | タクトスイッチ | 2 | 押し心地のいいものを推奨(よくある10円ぐらいのやつだと手が痛くなる) |
| SW2~3 | ロータリーエンコーダー | 2 |
押しボタン付きを使用 DIP変換基板もあった方がいい |
| R1~8 | 抵抗 4.7kΩ | 8 | SW1~4のプルアップ用 |
| X1 | 10MHz水晶振動子 | 1 | なくても大丈夫 |
| C1~2 | セラミックコンデンサ 15pF | 2 | X1の振動用 |
| LED1 | 940nm赤外線LED | 1 | 940nm以外だと反応しないことがあるので注意 |
| R12 | 抵抗 180Ω | 1 | 赤外線LEDの輝度調整用 |
| C3~5 | セラミックコンデンサ 0.1uF | 3 | マイコン、ICSP、LCDなどの平滑用 |
| C6 | 電解コンデンサ 100uF | 1 |
基板全体の電源平滑用 電源ノイズが小さければ不要 |
| CN4 | Φ2.1 電源ジャック | 1 |
4.5~5.5V DIP変換基板付きを使用 |
| B1 | 基板 2.54mmピッチ Bタイプ | 1 | 36x27穴タイプを使用 |
レイアウトは以下のようにした。
はんだ面の黄色い線はおなじみのエナメル線。

見た目優先で配置したので、部品間のバランスはかなりいいと思う。
LEDを左側に持ってきたのは使いやすさのためで、左手にポケステ、右手にチートリモコンを操作できるようにした。
これが実際に製作したもの。


裏面がちょっと汚くなってしまった。
SW1と4を色々と交換したり、デバッグでLEDを壊しちゃって交換したり、電解コンデンサの極性を間違えて外したりと、所々やらかしている。
個人的なこだわりはR1~8の配置で、抵抗が同じ位置に並ぶようにした。
今回は疲れたのでここまで。
次回からはソフトウェア編だけど、一気に書くと長くなるのでブロック毎に小分けする予定。